你好,欢迎来到世铝网 [请登录] [免费注册]
当前位置: 世铝网  >  铝业资讯  >  铝企风采  >  正文

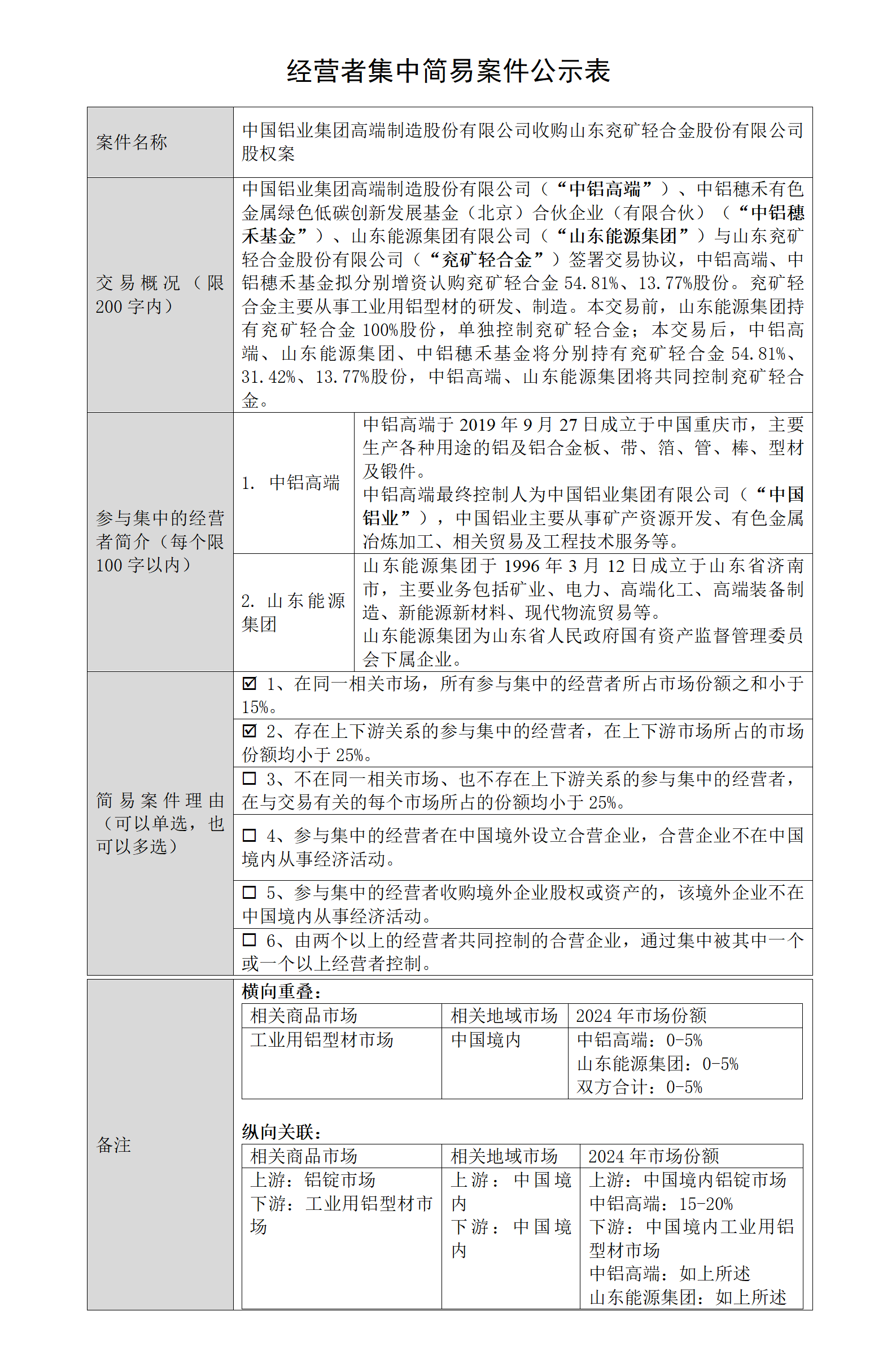
中国铝业集团高端制造股份有限公司收购山东兖矿轻合金股份有限公司股权案

2025-11-14 14:38:22 来源: 重庆市市场监管局

  中国铝业集团高端制造股份有限公司收购山东兖矿轻合金股份有限公司股权案

  公示日期:2025年11月13日至2025年11月22日

  联系邮箱:jyzjz@samr.gov.cn

  附件下载:简易案件公示表.doc

  1. 中国铝业集团高端制造股份有限公司收购山东兖矿轻合金股份有限公司股权案


(责任编辑:静水)